| Sign In | Join Free | My tjskl.org.cn |
|
Brand Name : ESTEL
Model Number : GP48600A
Certification : ISO9001, CE, 3C, FCC, TLC
Place of Origin : Shenzhen, China (Mainland)
MOQ : 1
Price : negotiation
Payment Terms : L/C, D/A, D/P, , T/T, Western Union
Supply Ability : 20,000 sets per month
Delivery Time : 7-10 working days
Packaging Details : carton/wooden case
Rated Capacity : 600A
Dimensions (Overall) : 600mm×400mm×1600mm
Input Voltage : 220VAC
Application : mobile communication ,transmission equipment etc
Weight (kg) (Overall) : ≤111.4Kg(Inclusive of module)
Power Factor : 0.98
High Capacity 600A Cabinetized Power System Telecom Rectifier Multiple Communication Port
Overview
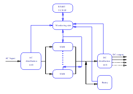
GP48600A consists of the distribution frame, monitoring module and rectifier module. The whole system is of high reliability and performance, and also can be operated through PC software.
System configuration
The system consists of distribution unit, rectifier module (Minimum 1 piece) and 1 monitoring module. As following table:
| Configuration | Rectifier Module | Max. | Distribution | Monitoring Module | Remark |
| Option 1 | GPR4850D | 12 | AC distribution: 3 phases, 5 wires input, Class II/C SPDs; Triple-pole AC breaker @ general line ( 100A); Single-pole breaker @ rectifier input (20A*12) DC distribution: Battery fuse 400A*2; Primary shutdown: 100A*10 Secondary shutdown: 63A*2 32A*2 (MCB) | GPM48A | For details, please refer to the specifications of modules. |
Operating principle

System properties
| Input | |||||
| Parameter | Min. | Typical | Max. | Unit | Remark |
| Operating voltage rating | 110/220 | Vac | |||
| Input voltage range | 90 | 220 | 290 | Vac | 3 phases, 5 wires input, Ph-Ph: 380V, Ph-Neutral line: 220VAC |
| Input frequency | 43 | 50 | 67 | Hz | |
| Battery input | 43.2 | 53.5 | 58 | Vdc | “+””-” of the battery group connected in parallel with DC output of rectifier module. (With identical polarity) |
| Output | |||||
| Parameter | Min. | Typical | Max. | Unit | Remark |
| Output voltage range | 42 | 53.5 | 58 | Vdc | |
| Output current range (Max current) | 0 | 600 | A | 170~285Vac input; The derating will be adopted for input voltage below 170Vac. | |
| Regulation | ±1 | % | |||
| Load regulation | ±1 | % | |||
| Line regulation | ±1 | % | |||
| Current sharing | ±5 | % | |||
| Battery output | 400A*2 | ||||
| Ripple (Vp-p) | 200 | mv | Rated input/output, with 0.1uF film capacitor and 10uF high frequency electrolyte capacitor, oscilloscope band width of 20MHz. | ||
| Output efficiency | 91 | 93 | % | 220Vac input | |
| Mechanical specifications | |
| Dimensions (Overall) | 600mm×400mm×1600mm |
| Weight (kg) (Overall) | ≤111.4Kg(Inclusive of module) ≤85Kg(Frame + Distribution, exclusive of module) |


|
|
High Capacity 600A FCC Rectifier In Telecom Images |